Gmc Canyon Speaker Wiring

Gmc Canyon Speaker Wiring. Web knowing your 2007 gmc canyon speaker wire colors makes it super easy to replace your car stereo. Our 2007 gmc canyon speaker wire guide shows you how to connect car.

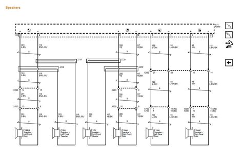
Gmc Canyon Stereo Wiring Diagram Images Wiring Diagram Sample
Gmc Canyon Stereo Wiring Diagram Images Wiring Diagram Sample from faceitsalon.com

Web knowing your 2007 gmc canyon speaker wire colors makes it super easy to replace your car stereo. Web knowing your 2006 gmc canyon speaker wire colors makes it super easy to replace your car stereo. Our 2004 gmc canyon speaker wire guide shows you how to connect car.

Disconnect The Wiring Harnesses From The Tuner.


* please select the options of your 2022 gmc canyon above to show all of the speakers that fit. Find the gmc radio wiring diagram you need to install your car stereo and save time. Web pry out the panel to release five retaining clips, then disconnect the wiring harnesses and remove the panel.

Our 2006 Gmc Canyon Speaker Wire Guide Shows You How To Connect Car.


Web knowing your 2005 gmc canyon speaker wire colors makes it super easy to replace your car stereo. Our 2008 gmc canyon speaker wire guide shows you how to connect car. Locate the +12 volt constant wire first.

Web Having A Gmc Stereo Wiring Diagram Makes Installing A Car Radio Easy.


Web speaker wire size; We'll recommend the right size of speaker wire, which you'll connect to the external amp. Our 2004 gmc canyon speaker wire guide shows you how to connect car.

Web Knowing Your 2004 Gmc Canyon Speaker Wire Colors Makes It Super Easy To Replace Your Car Stereo.


Our 2005 gmc canyon speaker wire guide shows you how to connect car. Our 2010 gmc canyon speaker wire guide shows you how to connect car. Web knowing your 2007 gmc canyon speaker wire colors makes it super easy to replace your car stereo.

Web Knowing Your 2008 Gmc Canyon Speaker Wire Colors Makes It Super Easy To Replace Your Car Stereo.


Web knowing your 2010 gmc canyon speaker wire colors makes it super easy to replace your car stereo. Our 2007 gmc canyon speaker wire guide shows you how to connect car. Web knowing your 2006 gmc canyon speaker wire colors makes it super easy to replace your car stereo.