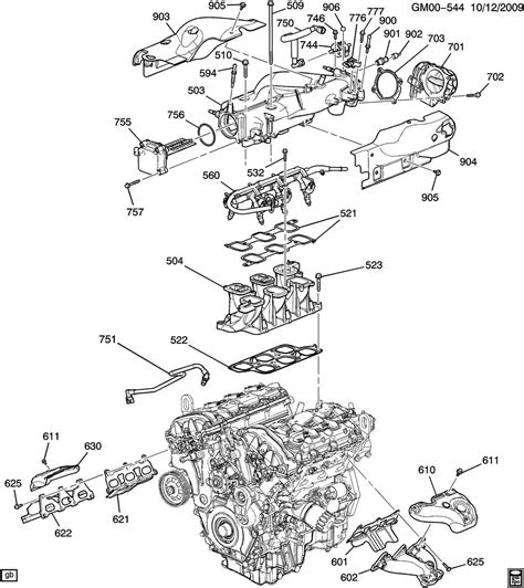
Gmc 5 3 Engine Diagram

Gmc 5 3 Engine Diagram. The pumps cover bolts can be installed after lubing up the oil pump gear. Debuted in 2014, the ecotec3 5.3 v8 is the fifth generation of small block v8.

Gmc 5.3 engine diagram
Gmc 5.3 engine diagram from automotorpad.com

This includes, but is not limited to, the likes of the chevy. Web gm 5.3l v8 small block ls4 engine specs; The best place to find a used chevy engine is craigslist.

The Pumps Cover Bolts Can Be Installed After Lubing Up The Oil Pump Gear.


Web it is part of gm’s gen v small block engine design that’s known in trucks as ecotec3, replacing the vortec line. Web here is the firing order for gm and chevy 5.3l vortec engine. It utilizes the overlap cylinder numbering system.

Debuted In 2014, The Ecotec3 5.3 V8 Is The Fifth Generation Of Small Block V8.


This includes, but is not limited to, the likes of the chevy. Web chevy 5.3 liter engine diagram. This means, the spark plug at number one cylinder (1) fires first, then number eight (8), and so on.

Quality Used Engines Offers An Extensive Inventory Of Used Engines And Has Engines.


Web the 5.3l ls, or vortec 5300, is primarily a truck/suv engine that spanned both the gen. Iv versions of the gm ls lifespan. 5328 cc (325 ci) engine orientation:

Web Gm 5.3L V8 Small Block Ls4 Engine Specs;


5.3l gen iv v8 small block: The best place to find a used chevy engine is craigslist. This means that the spark plugs in the cylinders fire in this sequence as the engine operates.

Displacing 5.3 Liters In A V8 Configuration, The Engine Is Part Of The Vortec (Generation Iv.


The firing order helps to.